可调稳压稳流源

一、 简介

电子电路要工作,没有电源是不行的,因此为了进行电子制作有一个好用的电源是必要的,这是一个很适合电路制作使用的稳压稳流源。

各种电源很多,但是本电源有以下特点:

1、  电压、电流从零开始连续可调,稳压和稳流两部分电路有机的结合在一起,做稳压源时稳流电路作保护,做稳流源时,稳压电路作保护,输出被限定在一个矩形的范围内,负载就只能在这个矩形的边线上工作。

2、  因为电压、电流均可调,可以根据负载设定保护阈值,有效地保护负载不被损坏,而不是只保护电源本身。

3、  输出端有几个电流分档接线柱,可以根据负载电流的大小选择使用,能比较精确的指示负载的工作情况。

4、  稳压稳流性能良好,在输出电压很低的情况下,仍有很好的恒流特性。

5、  除作电源用外,可以很方便的用来精确的测试某些非线性电子器件的参数和绘制伏安特性曲线,以及用来为蓄电池充电,或激活蓄电池等。

6、  采用半导体分立器件,有利于制作者对电子知识的理解,制作也很方便。

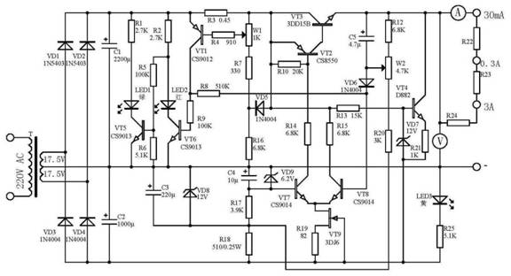
右图是原理图:

整个电源由主控电路、电压检测电路、电流检测电路、状态指示电路几部分组成。

主控电路的调整三极管采用集电极输出方式,放大能力高,电压损失小。为了从0伏起调,增加了一组负电源,并且采用了恒流泄放方式。这样电压很低时输出端也有一定的泄放电流,既保证了作电压源时调整电路始终处在放大状态,也保证了作电流源时输出电流恒定不变。

控制电流由VT8的基极输入,当输入电流增加时,VT8发射极电压增加,即VT9发射极电压增加,进而使VT9发射结电压降低,VT9集电极电流降低,VT2VT3导通降低,输出电压或电流将下来。

反之,则VT2VT3导通加剧,分析同。

电压检测接在输出端与-12V之间。因为R8R9阻值很大,所以对这电压检测电路影响不大。

电流检测由R8接入。VD5两端-0.7V的电压经W1分压后加至VT1的基极,当这个电压U1加上通过R3的电流所产生的电压 降

U1+ I×R3=0.6V

时,VT1导通进入恒流状态,由上式可得

I=0.6V/R3-U1/R3

因为R3是一个常数,由上式可以看出I的大小取决于U1的大小,并且U1=0I最大,为0.6V/R3U1=0.6VI=0。这样就可以通过调整U1的大小来调整输出电流的大小。

VT5VT6用来指示电源的工作状态。工作在稳压状态时VT5通过R2R5得到基极电流而导通,LED1亮,说明工作在稳压状态;当电流增加VT1导通时,通过R9使VT6导通LED2亮,说明工作在稳流状态。同时使VT5的基极电压降至它的导通电压以下,LED1灭。LED3为电源指示灯。

二、元件选择

W1应采用指数式电位器,以保证在小电流时有比较好的控制特性。

如果你没有中心抽头的变压器,可以采用右图的两种输入电压电路:

当采用左边的电路时,如果负电压相差较大,整机原理图下部的元件应作相应调整。

其他元器件无特殊要求。

三、调整

安装无误后,仅有以下几处需要调整:

1、  W1旋至最上方,调整R3使输出电流为最大值;将W1旋至最下方,调整R7使输出电流为最小值。

2、  W2旋至最上方,调整R12使输出电压刚不为负值;将W2旋至最下方,调整R7使输出电压为最大值。R12R20互有影响,需反复调整几次,使电位器旋至一端时电压为0,旋至另一端时为最大值 。

3、  调整R19使VT9漏极电流为4mA.

4、  R22R23R24可联立以下三式解出:I3×(R22+R23+R24=I0×R0   I2×(R23+R24=I0×(R0+R22)   I1×R24=I0×(R0+R22+R23

式中I0是你的电流表的灵敏度,R0是你的电流表的内阻,I1=1AI2=0.1AI3=10mA是分流后的电表量程,以上五个量都是已知数。只有R22R23R24是未知量,有初中文化的即可极易解出。

四、使用

作电压源时:将输出端短路,调整W1使输出电流为最大负载电流的1.2倍左右。选择合适的接线端子,最好使负载正常工作时,电流表指示在满刻度的70%左右,这样有比较大的指示精度。分开短路,调整输出电压为所需值,接上负载即可正常工作。

作电流源时:将输出端开路,调整W2使输出电压为最大负载电压的1.2倍左右。短路输出端子,调整W2使电流为所需值,接入负载即可。

作测量时:应调整电流或电压使之符合我们的测试条件。譬如我们要测试某个0.5 W的稳压二极管在电流等于30mA时的稳压值,可将电流调至30mA接入二极管,电压表的指示即是稳压值。在测试时电压的调整也应注意,即不能低于二极管的稳压值,如果LED1发光说明电压已低于二极管的稳压值而进入稳压态,应调整电压使之脱离稳压态;也不能调得太高,以防有稳压值高的二极管时发生过载,在这里0.5/0.03=16.6V

在使用中如果LED1LED2同时发光则说明电源进入一种临界状态,这时应注意调整电压或电流使之脱离这种状态,只要它不是你所需要的。

右图是印刷电路板图,尺寸110mm×70mm

你有意制作需要协助时,如机箱、面板、印刷电路板,以及你认为不易采购的特殊元件等,可发电子邮件至:divli@163.com,提出要求。有一定数量时,大家一齐加工,以降低成本。

已有报价,电阻1分,电解电容6分—1元,优质电路板25 /平房厘米,1.5毫米厚铝面板5/平方厘米。

<<<仪器仪表电子制作